连续15天大牛股天普股份明日复牌
- 编辑:滚球体育APP下载 -连续15天大牛股天普股份明日复牌
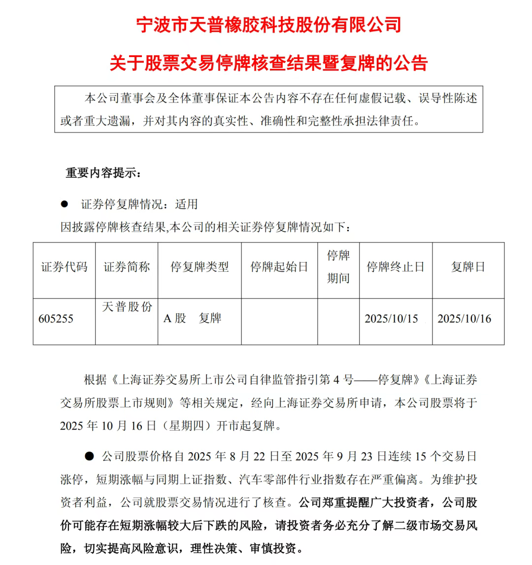
10月15日,天普股份(605255.SH)发布公告称,公司股票将于2025年10月16日复牌。公告指出,公司股价短期上涨正受到上证综指和汽车零部件行业指数的重视,随时存在大幅下跌的风险。公司市盈率、市净率均高于行业平均水平。公司控制权变更存在不确定性,可能存在股权分配不符合上市条件的风险。公司核心业务未发生重大变化,经营业绩下滑风险需关注。外部流通量较小,可能存在非理性炒作风险 公司目前生产经营活动正常,内外部经营情况未发生重大变化环境。记者注意到,天普股份(605255.SH)股价自2025年8月22日至2025年9月23日连续15个交易日涨停,累计涨幅达317.72%。南方网广东考察记者 卢少聪
